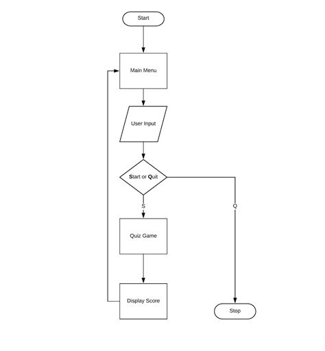
Quiz Game Javascript Projects Are The Best Way To Learn To Code
trading as Quiz (the 'Companies') Administration appointments Alistair McAlinden and Geoff Jacobs, both Managing Directors at Interpath Advisory, were appointed as Joint Administrators of Orion. Quiz is currently offline, but our Closing Down Sale is available across all UK stores Click here for our store list Up to 60% off everything in-store while stocks last, including Up to 60% off dresses 50% off.
GitHub - jb150524/JavaScript-Quiz: Code quiz
